Обычные дрожжи могут выжить в марсианских условиях
Любой жизни на Марсе в прошлом, настоящем или будущем пришлось бы сталкиваться со сложными условиями, включая, среди прочего, ударные волны от ударов метеоритов и почвенные перхлораты — сильно окисляющиеся соли, которые дестабилизируют водородные связи и гидрофобные взаимодействия.
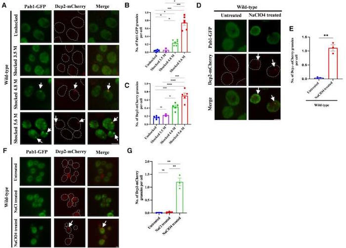
В статье, опубликованной в журнале PNAS Nexus, Пурушарт И. Раджьягуру и его коллеги подвергли Saccharomyces cerevisiae, которые являются широко используемыми модельными дрожжами, воздействию ударных волн и перхлоратов.
Авторы выбрали дрожжи отчасти потому, что они уже были изучены в космосе. При стрессе дрожжи, люди и многие другие организмы образуют рибонуклеопротеиновые конденсаты (RNP) - структуры, состоящие из РНК и белков, которые защищают РНК и влияют на судьбу мРНК. Когда стресс-фактор проходит, конденсаты RNP, которые включают подтипы, известные как стресс-гранулы и P-тела, распадаются.
Авторы смоделировали марсианские ударные волны в высокоинтенсивной ударной трубке для астрохимии (HISTA), расположенной в Лаборатории физических исследований в Ахмадабаде, Индия. Дрожжи, подвергшиеся воздействию ударных волн интенсивностью 5,6 Маха, выжили с замедленным ростом, как и дрожжи, подвергшиеся воздействию 100 мМ перхлората натриевой соли (NaClO4) — концентрации, аналогичной той, что содержится в марсианских почвах. Дрожжевые клетки также выдержали воздействие комбинированного воздействия ударных волн и перхлоратного стресса. В обоих случаях дрожжи образовали конденсаты RNP.
Ударные волны вызвали образование стрессовых гранул и P-телец; перхлорат заставил дрожжи образовывать P-тела, но не стрессовые гранулы. Мутанты, неспособные к образованию конденсата RNP, плохо выживали в стрессовых условиях Марса. Анализ транскриптома выявил специфические транскрипты РНК, нарушенные условиями, подобными марсианским. По словам авторов, результаты показывают важность дрожжей и конденсатов RNP для понимания влияния марсианских условий на жизнь.
Источник
При использовании материалов с сайта активная ссылка на него обязательна
Отправить донат на поддержку проекта "Аномальные новости"
Меню
Архив материалов
Проекты наших читателей
Контакты исследователей
Подписка на новости
Проекты
Новости криптозоологии
Хроники природных катастроф
Новости
26.02.2002 - 05.07.2002
05.08.2002 - 23.10.2002 (562)
24.10.2002 - 17.01.2003 (585)
20.01.2003 - 07.04.2003 (709)
08.04.2003 - 01.08.2003 (709)
04.08.2003 - 18.11.2003 (763)
19.11.2003 - 31.03.2004 (721)
01.04.2004 - 13.08.2004 (825)
16.08.2004 - 22.11.2004 (782)
23.11.2004 - 28.03.2005 (756)
29.03.2005 - 29.07.2005 (807)
30.08.2005 - 02.12.2005 (927)
05.12.2005 - 21.04.2006 (912)
24.04.2006 - 23.10.2006 (999)
24.10.2006 - 03.05.2007 (999)
04.05.2007 - 28.01.2008 (999)
29.01.2008 - 12.01.2009 (999)
13.01.2009 - 07.07.2009 (966)
22.08.2009 - 21.01.2010 (996)
22.01.2010 - 22.06.2010 (1000)
23.06.2010 - 14.01.2011 (1042)
17.01.2011 - 31.05.2011 (1008)
01.06.2011 - 03.11.2011 (1003)
07.11.2011 - 16.03.2012 (996)
19.03.2012 - 09.06.2012 (1009)
13.06.2012 - 07.09.2012 (988)
10.09.2012 - 19.11.2012 (1004)
20.11.2012 - 14.01.2013 (1015)
15.01.2013 - 22.02.2013 (1000)
23.02.2013 - 08.04.2013 (991)
09.04.2013 - 31.05.2013 (1015)
01.06.2013 - 18.07.2013 (992)
19.07.2013 - 03.09.2013 (1014)
04.09.2013 - 20.10.2013 (1001)
21.10.2013 - 02.12.2013 (1001)
03.12.2013 - 18.01.2014 (997)
19.01.2014 - 07.03.2014 (994)
08.03.2014 - 24.04.2014 (1000)
25.04.2014 - 18.06.2014 (1005)
19.06.2014 - 15.08.2014 (1019)
16.08.2014 - 07.10.2014 (1006)
08.10.2014 - 16.11.2014 (995)
17.11.2014 - 25.12.2014 (1004)
26.12.2014 - 09.02.2015 (989)
10.02.2015 - 20.03.2015 (998)
21.03.2015 - 22.04.2015 (1001)
23.04.2015 - 29.05.2015 (997)
29.05.2015 - 30.06.2015 (995)
30.06.2015 - 29.07.2015 (990)
29.07.2015 - 26.08.2015 (998)
27.08.2015 - 24.09.2015 (988)
25.09.2015 - 22.10.2015 (991)
23.10.2015 - 18.11.2015 (1000)
18.11.2015 - 16.12.2015 (990)
17.12.2015 - 23.01.2016 (1000)
24.01.2016 - 25.02.2016 (1000)
26.02.2016 - 24.03.2016 (1000)
24.03.2016 - 16.04.2016 (990)
17.04.2016 - 19.05.2016 (999)
20.05.2016 - 22.06.2016 (993)
23.06.2016 - 01.08.2016 (995)
02.08.2016 - 12.09.2016 (990)
13.09.2016 - 25.10.2016 (989)
26.10.2016 - 05.12.2016 (995)
06.12.2016 - 15.01.2017 (995)
16.01.2017 - 23.02.2017 (990)
24.02.2017 - 03.04.2017 (994)
04.04.2017 - 18.05.2017 (1000)
19.05.2017 - 05.07.2017 (1000)
06.07.2017 - 24.08.2017 (1000)
25.08.2017 - 06.10.2017 (991)
07.10.2017 - 15.11.2017 (990)
16.11.2017 - 24.12.2017 (1000)
25.12.2017 - 04.02.2018 (990)
05.02.2018 - 17.03.2018 (1000)
18.03.2018 - 02.05.2018 (990)
03.05.2018 - 11.06.2018 (1000)
12.06.2018 - 18.07.2018 (990)
19.07.2018 - 24.08.2018 (1000)
25.08.2018 - 02.10.2018 (1000)
03.10.2018 - 07.11.2018 (990)
08.11.2018 - 13.12.2018 (990)
14.12.2018 - 23.01.2019 (1000)
24.01.2019 - 02.03.2019 (1000)
03.03.2019 - 12.04.2019 (1010)
13.04.2019 - 23.05.2019 (990)
24.05.2019 - 03.07.2019 (1000)
04.07.2019 - 11.08.2019 (1000)
12.08.2019 - 16.09.2019 (990)
17.09.2019 - 26.10.2019 (1000)
27.10.2019 - 12.12.2019 (1000)
13.12.2019 - 25.01.2020 (1000)
26.01.2020 - 06.03.2020 (990)
07.03.2020 - 16.04.2020 (1010)
17.04.2020 - 19.05.2020 (1000)
20.05.2020 - 25.06.2020 (990)
26.06.2020 - 04.08.2020 (995)
05.08.2020 - 16.09.2020 (1005)
17.09.2020 - 26.10.2020 (990)
27.10.2020 - 27.11.2020 (990)
28.11.2020 - 07.01.2021 (990)
08.01.2021 - 15.02.2021 (1000)
16.02.2021 - 31.03.2021 (1000)
01.04.2021 - 12.05.2021 (1000)
13.05.2021 - 14.06.2021 (990)
15.06.2021 - 26.07.2021 (980)
27.07.2021 - 31.08.2021 (990)
01.09.2021 - 07.10.2021 (1000)
08.09.2021 - 07.11.2021 (1000)
08.11.2021 - 10.12.2021 (1000)
11.12.2021 - 24.01.2022 (990)
25.01.2022 - 04.03.2022 (1000)
05.03.2022 - 10.04.2022 (990)
11.04.2022 - 17.05.2022 (1000)
18.05.2022 - 23.06.2022 (980)
24.06.2022 - 31.07.2022 (990)
01.08.2022 - 13.09.2022 (990)
14.09.2022 - 21.10.2022 (990)
22.10.2022 - 29.11.2022 (1000)
30.11.2022 - 22.01.2023 (1000)
23.01.2023 - 02.03.2023 (990)
03.03.2023 - 21.04.2023 (1000)
22.04.2023 - 13.06.2023 (990)
14.06.2023 - 02.08.2023 (1000)
03.08.2023 - 21.09.2023 (1000)
22.09.2023 - 06.11.2023 (990)
07.11.2023 - 24.12.2023 (990)
25.12.2023 - 18.02.2024 (1000)
19.02.2024 - 05.04.2024 (990)
06.04.2024 - 25.05.2024 (1000)
26.05.2024 - 26.07.2024 (1000)
26.07.2024 - 25.08.2024 (990)
26.08.2024 - 28.09.2024 (980)
29.09.2024 - 01.11.2024 (1000)
02.11.2024 - 02.12.2024 (980)
03.12.2024 - 08.01.2025 (990)
09.01.2025 - 09.02.2025 (1000)
10.02.2025 - 20.03.2025 (1000)
21.03.2025 - 03.05.2025 (990)
04.05.2025 - ...
Статьи
Статьи: раздел 1 (1024)
Статьи: раздел 2 (1006)
Статьи: раздел 3 (1000)
Статьи: раздел 4 (1044)
Статьи: раздел 5 (1001)
Статьи: раздел 6 (1000)
Статьи: раздел 7 (1000)
Статьи: раздел 8 (1013)
Статьи: раздел 9 (1000)
Статьи: раздел 10 (1000)
Статьи: раздел 11 (329)
Статьи: раздел 12 (1000)
Статьи: раздел 13 (730)
Лента новостей

Генерал ВМС называет бывшего шефа AARO лжецом

Глава Anthropic предрёк исчезновение инженерных профессий

Дементор замечен над Астаной

Еврей из НЛО

Загадочное исчезновение экипажа корабля

Инопланетяне, кровь и Белый дом

Кем был уфолог Дэвид Уилкок

Несмотря на конфликт, Белый дом ведёт переговоры с Anthropic

НЛО выводят из строя ядерное оружие с 1960-х годов

Новые откровения о НЛО и почему это не случайность

Общественник предложил создать музей уфологии

Он знал много ядерных секретов

Они маскируются под дроны

Они нашли черную живую слизь внутри корабля

Пентагон купил ИИ Гугла

Сущности предупредили чиновников о начале их войны с Богом

У американцев с инопланетянами всё давно на мази

Уфолог Ник Поуп скончался в возрасте 60 лет

Частое использование ИИ влияет на мозг

Чешуя дракона обнаружена на Марсе

Время может двигаться и быстро, и медленно одновременно

Галактики растут вокруг черных дыр

Древний марсианский океан существовал

Зафиксировано изменение состава кометы 3I-ATLAS

Инопланетная жизнь может скрываться у всех на виду

Камера запечатлела Существо во время ограбления

Крах майя был вызван климатическими колебаниями

Метан выделяется из межзвездной кометы 3I-ATLAS

Метан обнаружен на гигантской экзопланете

Новая группа крови, которая есть только у трех человек

Опасения по поводу сокрытия информации об НЛО

Пентагон согласовывал позиции с Луисом Элизондо

Постоянно меняющаяся многопланетная система

Путешественник во времени прибыл из 2582 года

США десятилетиями проводили эксперименты с НЛО

Тайна НЛО в Уайт-Маунтинс

Темный вулканический пепел Марса

Трехмерная карта меняет представление о Вселенной

Человечество упускает что-то важное об НЛО

Я единственный человек в постапокалиптическом мире

Американская лаборатория изучала НЛО

Гигантская жуткая тень на Марсе сильно выросла

Гравитация подчиняется законам Ньютона и Эйнштейна

Доказательства существования магнетизма в звездах

Дональд Трамп приказал обнародовать досье об НЛО

Инопланетяне могут подтвердить свое существование

Информатор об НЛО умер от передозировки

Источник загадочной дымки в атмосфере Венеры

Как газ превращается в диски, формирующие планеты

Может ли темная материя образоваться из черных дыр

НАСА подтвердило дату сближения с Апофисом

Открытие на острове Пасхи может переписать историю

Планетам требуется больше воды для поддержания жизни

Разоблачитель НЛО скончался накануне дачи показаний

Темная материя объясняет появление ранних черных дыр

Теория заговора привлекает внимание законодателей

Теперь 13 погибших или пропавших без вести

Трамп обещает расследовать гибель ученых-уфологов

Федералы встречались по поводу НЛО в 1990-х годах

Черные дыры вызывают вспышки в триллионы солнц

Бытовки в Москве и модульное строительство. Оперативные решения для бизнеса и частного сектора

Давать показания в Конгрессе США опасно для жизни

Загадочная смерть информатора об НЛО

Изучала ли американская лаборатория НЛО

Информатор конгресса умер от наркотической смеси

Карта мира скоро будет переписана

Конгрессмен предупреждает о разрушительной правде

Кто стоит за исчезновениями и смертями ученых

НАСА обнаружило важный ключ к жизни на Марсе

НЛО раскрывают секреты, искажающие реальность

Правда о Великой пирамиде раскрыта

Пропавшие ученые изучали НЛО

Путешественник во времени из 2118 года

Разоблачитель НЛО скончался перед дачей показаний

Растет число свидетельств того, что они уже здесь

Сообщения об НЛО подпитывают спекуляции

Тайна пропавших и погибших ученых раскрыта

Теория о большой батареи в Великой пирамиде

Ури Геллер предупредил Трампа, что телепортация реальна

Уфо-информатор умер от передозировки

ФБР проводит расследование смерти информатора

Ватикан настаивает на обнародовании данных об НЛО

Всплыло жуткое видео пропавшего ученого

Духовность и религиозная связь с НЛО

Инопланетяне, НЛО и демоны

Конгрессмен видел ошеломляющие данные об НЛО

На одной стороне Земли быстро становится холоднее

Пентагон скрывает инопланетный корабль

Политик видел фотографии и видео НЛО

Последние леденящие душу слова уфолога

Последние моменты жизни уфолога

Предупреждение уфолога перед смертью

Пропавшие ученые. Заговора нет, только подозрения

Ролик фильма Спилберга 'День раскрытия информации об НЛО'

Скандал вокруг смерти уфолога Дэвида Уилкока

Смерти и исчезновения ведущих ученых США

Странная смерть всей семьи ученого НАСА

Тайна происхождения минералов

У пропавших ученых США есть кое-что общее

Уфолог найден мертвым в Колорадо

Уфолог размышлял о недавних смертях своих коллег

Автор статей о паранормальных явлениях скончался

Видеозаписи НЛО, которые не поддаются никакому объяснению

Земляне могут быть хуже инопланетян

Зловещие файлы об НЛО существуют

Исследователь НЛО знал что-то важное

Кем был уфолог Дэвид Уилкок

Конгрессмен поделилась душераздирающей новостью

Кто такой доктор Джон Бранденбург

Лучший друг Дэвида Уилкока ошеломлен его смертью

Разрушили ли кибер-сталкеры жизнь уфолога

Расследование смерти писателя-уфолога

Сообщения о самоубийстве уфолога

Тайна инопланетной жизни вот-вот будет раскрыта

Трагический инцидент с автором книги о НЛО

У Дэвида Уилкока были проблемы с психикой

Уфолог Дэвид Уилкок привлек к себе внимание

Уфолог умер в возрасте 53 лет после самоубийства

Череда смертей известных уфологов

Что стоит за всплеском интереса к уфологии

Электронные письма представителя Пентагона об НЛО

Братья Земли. Между вечной ночью и днем

Грань между человеком и инопланетянином

Действительно ли Луна богата железом

Доказательства существования первых звезд

Загадка цвета троянских астероидов Юпитера

Как эволюционируют галактики с самого зарождения

На Луне только что появился новый шрам

Некоторые собаки в Чернобыле посинели

Поиск жизни в марсианских вулканах

Полный список экспертов, погибших или пропавших

Поп-культура формирует науку

Почему некоторые звезды в центре галактики выживают

Разгадка тайны Земли возрастом в 4,5 млрд лет

Разделительная черта между планетами и звездами

Солнечные пятна как оружие для поиска экзопланет

Странная смерть уфолога Эми Эскридж

Темная материя может находиться в двух состояниях

Темная материя может решить три космозагадки

Три субпопуляции сливающихся черных дыр

Я планирую жить, а не совершать самоубийство

Веб-сайт Белого дома об НЛО набирает обороты

Волна пропавших ученых возродила интерес к НЛО

Гигантские НЛО, бросающие вызов физике

Дата окончательного уничтожения человечества

Древняя библейская история о падших ангелах

Живой Нострадамус предсказывает смену власти в США

Известный уфолог Дэвид Уилкок покончил с собой

Исследователи изучают парейдолию

Какие файлы НЛО планирует опубликовать Пентагон

Когда Дональд Трамп опубликует файлы об НЛО

Место последнего упокоения Ковчега Завета

Мир получил отрезвляющее предупреждение о будущем

Можем ли мы на самом деле терраформировать Марс

Наиболее вероятные места нахождения воды на Луне

Невиданные ранее органические соединения Марса

Политик предупреждают о не поддающихся физике НЛО

Происхождение Великой пирамиды поставлено под сомнение

Тайна Ноева ковчега становится загадочнее

ФБР призвали к поиску зловещей правды

Что случилось с уфологом Дэвидом Уилкоком

Безусадочная смесь. Характеристики и применение

Америка готова к обнародованию данных о НЛО

Американские НЛО-ученые пропадают и гибнут

Аэробот для исследования атмосферы Венеры

Босс ядерной лаборатории оставил сыну тайник с НЛО

Город, где даже призраки носят оружие

Загадочные смерти и исчезновения элитных ученых

Загадочный человек доказывает путешествия во времени

ИИ реинжинирирует процесс поиска лекарств

Инопланетянин без пальцев и с прозрачной кожей

Многие люди знакомы с концепцией света в конце туннеля

Отец Эми Эскридж отрицает, что ее смерть подозрительна

Пантеры и леопарды бродят по сельской местности Англии

Пентагон обвинили в сокрытии информации

Первая близкая пара сверхмассивных черных дыр

Поиски конгрессменом звездолета инопланетян

Почему у Юпитера больше спутников, чем у Сатурна

Симпсоны предсказывают будущее

Скопление НЛО замечено над военной базой

Трамп дразнит очень интересными файлами об НЛО

Удивительный НЛО-отель на юго-западе Уэльса

Влажный корм для кошек и котят. Как выбрать идеальный рацион и почему это важно для здоровья

Девочка, воспитанная собаками

Документы об НЛО будут опубликованы очень скоро

Документы об НЛО, найденные в обзоре Пентагона

Наверх
Яндекс.Метрика